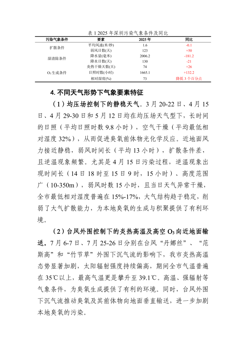
首页
气象服务
信息公开
政务服务
互动交流
党建园地
预警服务
预报服务
气象监测
防灾减灾
气候服务
专项服务
科普服务
天文服务
机构职能
政策法规及政策解读
规划计划
资金信息
数据发布
其他
政府网站年度工作报表
政府信息公开规定
政府信息公开指南
政府信息公开目录
政府信息公开年报
依申请公开
办事指南
网上申报
结果查询
结果公示
窗口指引
单位资质名录
在线咨询
征集调查
在线访谈
业务知识库
政务咨询和投诉
更新时间:2026-01-27 12:11:31 来源: 深圳市气象局
2025年度灰霾监测报告.pdf